
lapelicoola
UX/UI • Design System
2017
At-a-glance
Lapelicoola is a movie/social networking concept app that highlights international, independent, and foreign language films that are often overlooked in cinema. The name Lapelicoola comes from the Spanish word, La Pelicula, which directly translates to “a movie” but with a modified spelling. The “cool” represents the audience who are using the app to expand their knowledge of films outside mainstream film.
Solo Project
My Role
UX, Brand Designer, Research
Timeline
Oct–Dec 2017
Last Updated on Jan 2021
Tools
Sketch, InVision Studio, Illustrator
The problem
There are many streaming services people use to watch movies on, but some of them are also lacking in accessibility, diversity, and reliability for customers. How can we elevate international films and make it accessible for English speakers and those who are visually and hearing impaired?
Design Process


Research
Who it’s for
General audience, ages 18+
Film enthusiasts who are interested in exploring international films
Seeking similar interests with other film enthusiasts and discussions with film directors, cast, etc.
Background
Since the beginning of the 20th century, Hollywood has always been the epicenter of the American film industry, as well as cultural inequality with its lack of diversity and inclusion. Don’t get me wrong, I love American films, but, I also enjoy watching international films. Through this, I get a perspective of another culture, as well as gain understanding and empathy across the borders.
English is a universal language. This is because at one point in time, the British empire and Spanish monarchy were one of the largest empires that had a massive influence in world history. The good thing about it is it makes communication easier for people overcoming language barriers. However, this has also caused the loss of some languages because for some people, the more you speak English, the less you speak your native tongue.
This is in no way meant to outcast Hollywood and English speaking films, but more on focusing and bringing in international and foreign language films that Americans and English speakers are missing out on.
Survey
I gathered my data on Typeform where I did a survey with 21 individuals between the ages of 19-54 based on their experience with streaming services and thoughts on international and foreign language films. Here's what I found:
13 are located in the US and 7 are outside the US (1 Thailand, 1 Russia, 2 South Korea, and 3 Australia)
Most participants don’t mind watching the film in its original language, but some people like to multitask so they would rather play something in English instead.
One user said they “need to hear the native language to feel proper sentiment/mood”
Participants usually use subtitles because there are times where they miss a scene, cannot hear, or understand the dialogue
Participants enjoy the usability of streaming services such as Netflix and Amazon Prime because they don’t have to leave the house to find entertainment and how there’s a wide range of movies to choose from.

Empathy and Accessibility
Due to limited access to my target audience, I did my secondary research through Twitter, Reddit, and online articles until I came across an article from RespectAbility titled “Lack of Dubbing or Audio Description Tracks on Foreign Films Create a “Hundred-Foot Concrete Wall” for People with Low Vision.” It stood out to me because the writer, Howard talks about how accessibility needs to be considered for all foreign-language movies. He says, “I urge filmmakers and studios to think of consumers with disabilities in this great time of equity and inclusion.” Howard makes a great point especially if International filmmakers and studios want to reach a larger audience, they need to consider including dubbed or audio description option for their future audience.Most importantly with movies like Parasite gaining attention and becoming a phenomenon in the beginning of 2020. For a movie that gained recognition from the Academy, you would think they would make to accessible for consumers with disabilities, but that wasn’t the case because Howard mentions how it was not an optimal viewing experience, especially for an International masterpiece. Even in its Blu-ray release, there were no audio description or dub at all.
As someone who grew up speaking a native language apart from English and watching films that are mostly in English, most of them either have subtitles or they’re dubbed. It was simply normalized and designed to be that way because of Hollywood’s influence and cultural assimilation. I did do a bit more research on dubbing and if you’re interested in learning why Parasite is still not dubbed in English, you can read it on Quora. Dubbing, unlike subtitles is a lot of work and American studios have to make sure that this is a good investment (it’s the way the world works). Nonetheless, seeing it from both perspectives helped me gain a better understanding of how this is an issue that needs to be solved. With the internet and the rise of technology, I think it’s about time we improve the accessibility of international and foreign language films for everyone.
RespectAbility is a nonprofit organization that engages decision makers and creative executives in the entertainment industry and news media to fight stigmas by promoting diverse, authentic, and accurate portrayals of people with disabilities on TV and film.
Define
THE SOLUTION
Lapelicoola’s solution is to focus on making international and foreign language films accessible for everyone by providing subtitles, audio description, and/or dubbing. Depending on the demand for a feature, the user can make a request if there’s missing subtitles and other problems that they may encounter. While social networking apps and online forums can be fun to have discussions on, instead of implementing a chat based option, Lapelicoola is including an audio-based feature in the app itself for users, film directors, and actors to discuss their thoughts which sets it apart from other movie social apps.
By learning how people navigate through other streaming services, we can focus on how can we make it intuitive and find what’s essential to include in the final design in order to meet the user needs. And by creating new approaches on the onboarding, ost importantly support diverse cinema, as well as existing and upcoming international, foreign, and independent films. Then, making them available for everyone, no matter what background you’re from.
KEY INSIGHTS & PAIN POINTS

Personas
I created two personas based on the qualities, needs, and concerns of my target users from my conducted research. The first persona is having trouble with the adoption form, while the second wants to be able to plan and view the menu (and/or book their visit) ahead of time.


Storyboarding
I wanted to create a visual representation of how the user journey will be so I sketched out all of the steps that the user will take in order to find ways to improve their experience while using the app.

Competitive Analysis
I also performed competitive analysis on a variety of streaming services and social apps in order to better understand what I should focus and work on, what I can avoid, and how I can separate my product from these ones that already exist. How do I set my product apart from everyone else’s?

MVP
Using the MoSCoW method, I’ve narrowed down the essential features necessary for this research.

Design
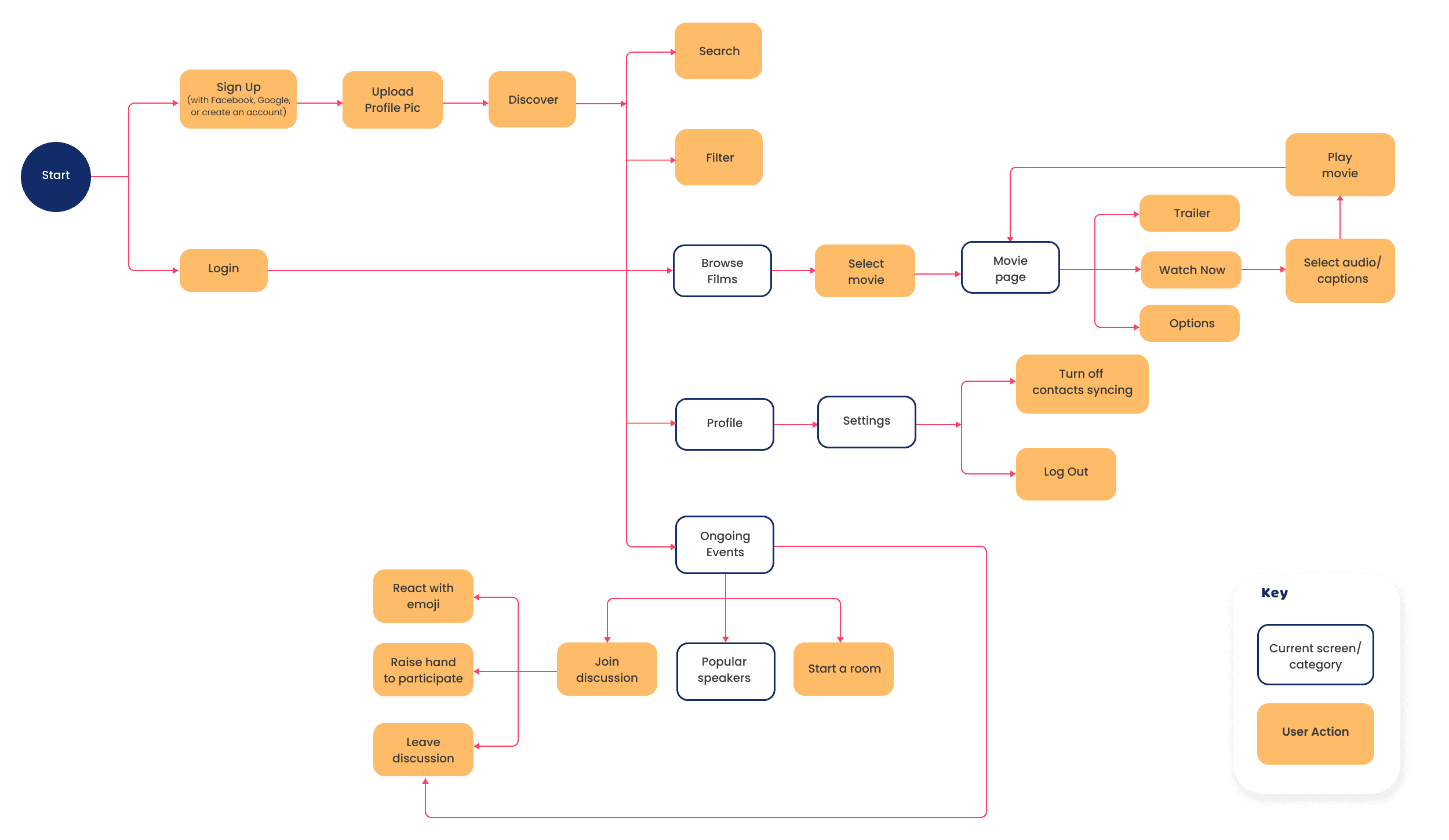
Userflows

Wireframes
Visual Identity
Color and typeface

Logo Design

In order to understand and inform my audience about international and foreign language film selections and how to interact with this app through its audio-based chat feature, I wanted to build a brand that shows that same interest and mission. I chose bright colors and playful typography to evoke that.
For the logo design, I collaborated with other designers to come up with the visual concept and we decided to take the idea from a film reel and included the look of a chat bubble along with it. The ultimate goal is to make it simplistic, but something that stands out. Overall, I am happy with the result and how the animation of it looks in the final prototype.
Final Prototype
After multiple rounds of iterations and usability testing, I worked on the visual design of the app where I designed the splash, signup screen, discover, movie selections, user profile, CC and SDH options, settings, and audio-chat feature.
Credit: Splash Illustrations - Elina Cecilia Giglio at Blush
Results
Evaluation
During the usability testing, I tested the usability of the app and observe how two users interacted with it. I asked myself if there are certain features that they didn't notice? How can I improve on the design so that it's more accessible for them and if there’s anything that seem unclear. The first user commented that its organized and very easy to navigate. While the other user hope to see more interaction going on with he audio-based chat app feature. Furthermore, I noticed that users often have privacy concerns from competitor apps such as contacts automatically syncing, so I included an option to turn that off in the settings.
Inspiration
Inspired by the newest drop-in audio chat app, Clubhouse, I decided to implement their feature onto my prototype because it sets it apart from other apps. I like how people don’t talk over other people unlike other social media apps. Since it’s audio-based, you get to do more of listening and appreciate what others are saying instead of talking. My concern was that the deaf community would not be able to access this, so I included the messaging option beside the notification on the hi-fidelity wireframes, so users still have a way to message each other. Thus, there are still some improvements needed to be made after this realization.
Insights
Having to create a comprehensive flow for the majority was challenging especially to those who are not US based. In reality, budget and the demand for a movie to be subtitled, dubbed, and/or have audio description is required to include that option. Similarly to Netflix and Amazon Prime, this will most likely be a subscription app as well. If any subtitles or audio description are missing, I provided an option for the user report anything that seems amiss to them in order to further improve the app and cater to their needs.
Personally, I enjoy learning about other cultures and different languages through movies, which is what mainly inspired to me to highlight international and foreign-language films for this app concept. I can see how dubbing is beneficial, but the downside to it is that it can significantly change a story. But in the end of the day, it’s all about preferences and making cinema accessible for everyone despite their age, gender, race, ethnicity, sexual orientation, disability, and religion. Sometimes, it’s good to push boundaries and try new things to improve user experience.



